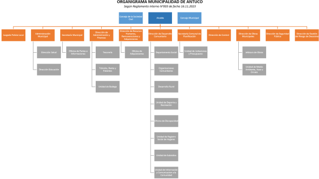
Organigrama Municipal
Lorem ipsum dolor sit amet, consectetur adipiscing elit. Duis consectetur dolor non eros luctus ultricies. Aliquam non ipsum viverra, commodo arcu quis, ultrices nibh. Pellentesque quam odio, efficitur nec dignissim eu, efficitur aliquam metus.
